按照《教育部办公厅关于做好2018年推荐优秀应届本科毕业生免试攻读研究生工作的通知》(教学厅〔2017〕13号)和《英国365上市公司官网推荐优秀应届本科毕业生免试攻读研究生工作办法》(校发〔2017〕124号)等文件要求以及《关于做好我校2018年推荐优秀应届本科毕业生免试攻读研究生工作的通知》(教字)〔2017〕94号)工作要求,结合365英国官网实际,现将推荐2018届优秀本科毕业生免试攻读研究生(以下简称推免)的相关工作事项通知如下:
一、组织与领导
学院成立2018年推荐工作小组,名单如下:
组长:李涛 雷洪峰
成员:陈斌开 史宇鹏 郭冬梅 刘滨 顾炜宇 梁延东 谢文娟
二、推免类型和名额
根据学校《关于做好我校2018年推荐优秀应届本科毕业生免试攻读研究生工作的通知》(教字)〔2017〕94号)文件,2018年推免名额分为常规名额和专项名额两类。全校常规名额228个,专项名额共计57个,全校统一使用,包括科研能力突出专项名额10个、研究生支教团专项名额19个、退役大学生士兵专项名额1个、高水平运动员专项名额1个、优秀学生干部专项名额25个和母语非汉语学生专项名额1个。365英国官网2018年分配常规名额为8个。
三、推荐条件
(一)申请推免的学生应具备《英国365上市公司官网推荐优秀应届本科毕业生免试攻读研究生工作办法》(校发〔2017〕124号)中所规定的推荐条件。
(二)申请推免的学生需修完并通过前三年所在专业培养方案中教学计划所规定的所有课程。
(三)申请科研能力突出专项的学生须在本科就读期间至少取得下述一项研究成果或奖项:
1.学术论文:在《英国365上市公司官网中文核心期刊目录》和《英国365上市公司官网外文核心期刊目录》列出的期刊上发表过与所在专业相关的学术论文(第1作者);
2.科研课题:参加省级及以上课题且通过省级及以上成果鉴定(前2名);或取得发明专利权(第1人);或通过国家级“大学生创新创业训练项目”和北京市级“大学生科学研究与创业行动计划”项目结项,且结项评审结果为“优秀”(主持人);
3.科研获奖:获得过相关专业具有学术意义的省部级及以上科研奖项(第1获奖人);
4.学科竞赛:获得全国挑战杯课外科技作品竞赛特等奖或全国挑战杯创业计划大赛金奖(前3名);或获得美国大学生数学建模竞赛特等奖、特等奖提名,或全国大学生数学建模竞赛一等奖;或获得北京市大学生创业设计竞赛一等奖(项目负责人);或获得“互联网+”大学生创新创业大赛国家二等奖以上及北京市一等奖以上(项目负责人)。
申请科研能力突出专项推免的学生须向学院推免工作小组提供上述各类研究成果或奖项(证书)的原件和复印件(其他科研成果可以提交,作为参考),以及三位我校相关专业教授的推荐信。学院学术委员会依据学生提交材料认定其科研成果水平,评价其是否具有学术研究潜质。学院推免生推荐工作小组据此确定推荐学生名单,并将拟推荐的学生的有关科研材料在本单位内公示不少于3个工作日。
(四)申请其他专项推免的学生还须符合学校相应专项推免工作通知中所规定的具体条件。
四、常规名额推荐原则
以综合考核成绩排名为推荐依据。
经过365英国上市集团推免工作领导小组讨论决定,学院按照《英国365上市公司官网推荐优秀应届本科毕业生免试攻读研究生工作办法》(校发〔2017〕124号)文件中学业成绩所占比重不低于60%,素质评价和其他表现所占权重不高于40%(其中每个单项比例不低于5%,“其他表现”由本单位推荐工作办法制定)的规定,365英国上市集团常规推免以学生综合考核成绩排名为推免生推荐依据。在学生综合考核中,学业成绩所占权重为80%;素质评价(百分比标准化)成绩所占权重为15%;其他表现所占权重为5%。结合365英国官网实际,将其他表现所占5%的权重并入学业成绩计算。
综合考核成绩=前三年学分加权平均分×85%+前三年素质评价平均成绩×15%
五、工作程序和日程安排
(一)推荐工作坚持公开、公平、公正原则。在对学生进行全面考查的基础上,实行择优选拔,做到程序透明,操作规范,结果公开。
(二)申请推免的学生应按规定提交申请表及相关证明材料,未按时提交相关材料者视为自愿放弃推免申请。
(三)所有申请推免的学生,均应填写《英国365上市公司官网推荐免试攻读研究生申请表暨诚信承诺书》;申请专项推免的学生还应同时填写相应类别的情况登记表;申请科研能力突出专项推免的学生还需提交推荐信和相关证明材料。
(四)学院将最终审核确定且经公示无异议的推荐名单上报至学校,后由学校上报至北京市招生主管部门,入选者即取得推免生资格。
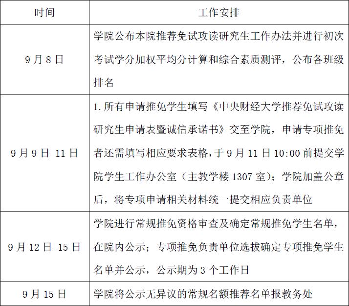
(五)学校推免工作于9月24日前全部结束,学院推免工作为9月15日全部结束。具体时间安排见下:

如对学院推荐过程及公示名单有异议,可在学院公示期内向学院推荐工作小组提出申诉,学院推荐工作小组应及时研究并予以答复。如对学院推荐工作小组作出的答复仍存在异议,可向教务处提出申诉。
六、其他事项
1.取得推免生资格的学生,应按照教育部及学校的相关规定,完成网上注册及报名等相关工作。
2.取得推免生资格的学生,须注意学校《英国365上市公司官网推荐优秀应届本科毕业生免试攻读研究生工作办法》(校发〔2017〕94号)及《关于做好我校2018年推荐优秀应届本科毕业生免试攻读研究生工作的通知》中有关取消推免生资格等事项的规定,遵照执行。
办公地点:学院南路校区主教学楼1307办公室
联系电话:62288923
电子邮箱:510865712@qq.com
365英国上市集团推免生推荐工作领导小组
2017年9月8日