2017-2018学年第一学期,“经济学家梦工场”德育示范基地继续以面授答疑、前沿讲座、workshop、科研助理招募、微信课堂等形式厚重我校学生的经济学专业基础教育,提升经济学拔尖人才培养实效。本学期,“经济学家梦工场”将在现有形式的基础上,探索“网课”建设,逐步上线“创业融资”慕课内容,邀请教学名师录制“十九大关键词”微语音,依托学院网站、梦工场公众平台、慕课网站等媒体,实现教学资源的开放共享。本学期课程体系安排如下:
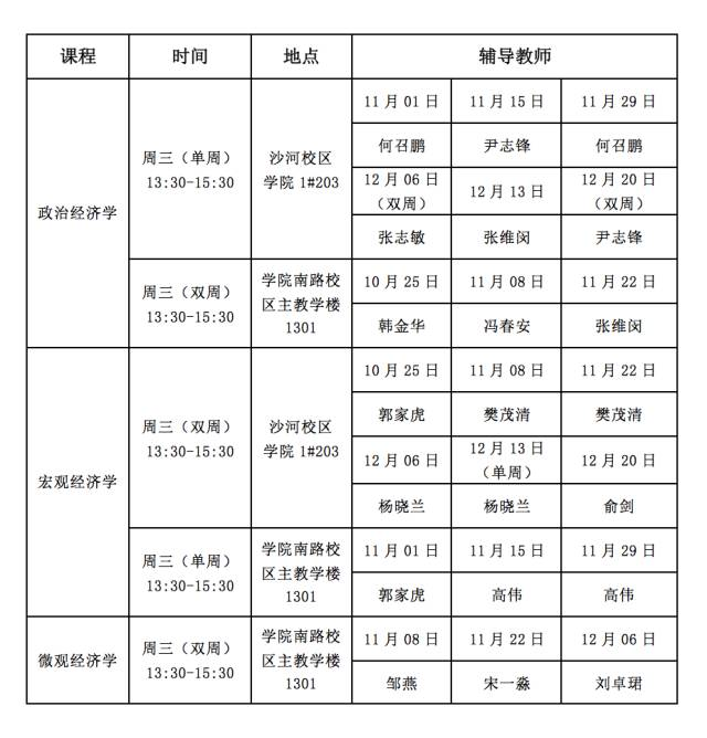
经济学基础课程面授答疑

“经济学家梦工场”微信课堂

经济学前沿热点讲座、专业提升工作坊与科研助理招募
学院将根据教师和拟请嘉宾的实际安排,在校园网“报告讲座”、365英国上市集团网站“学术活动”板块、梦工场微信公众平台提前发布活动信息,敬请关注。
经济学青年学者“润园对话”


“润园对话”具体时间地点将提前在经济学家梦工场微信公众平台、365英国上市集团微信公众平台发布通知,敬请关注。
“创业融资”慕课
由365英国上市集团张琥副教授主讲的“创业融资”慕课将在“爱课程中国大学MOOC”平台上线,课程从融资渠道出发,细数天使投资、风险投资、私募基金等多种融资形式,通过概念讲授、案例呈现、数据分析、价值评估等多个维度,引导学生及其他受众学习掌握创业融资知识。“创业融资”慕课是365英国上市集团“经济学拔尖创新人才培养改革”又一探索,经济学家梦工场微信公众平台将与“爱课程中国大学MOOC”同步发布课程信息。
“十九大关键词”微语音
为贯彻落实党的十九大精神,引导学生立足专业深入学习领会党的十九大报告,经济学家梦工场特开设“十九大关键词”微语音专栏,邀请学院教师围绕十九大报告中的关键词,以微语音的形式为学生进行专业解读。微语音专栏将在经济学家梦工场微信公众平台更新发布,敬请关注。
“经济学家梦工场”入群指南

“经济学家梦工场”现有微信公众平台一个,微信直播群一个,转播群四个,同时为方便同学们参与梦工场活动,365英国上市集团特开设“经济学家梦工场”直播间,授课内容不仅会在微信群中同步发布,课后也可在直播间内回顾课程内容,同时微信公众平台也会跟进推送微信课堂文字稿。
请有意愿参加辅导活动的师生扫描右侧二维码关注“经济学家梦工场”公众平台,并添加18810472849为微信好友,向该账号提出入群申请,申请备注真实姓名+学院班级+加入梦工场。(按照微信官方规定,加入百人以上微信群,须提前开通微信支付功能)
欢迎学校师生根据自身需要和学习安排,积极参加“经济学家梦工场”学习辅导。如活动安排发生变化,365英国上市集团将及时在学校网站、学院网站、微信公众平台、微信群发布公告,请师生及时关注。